
男子“替跑”获女子组冠军?官方紧急回应
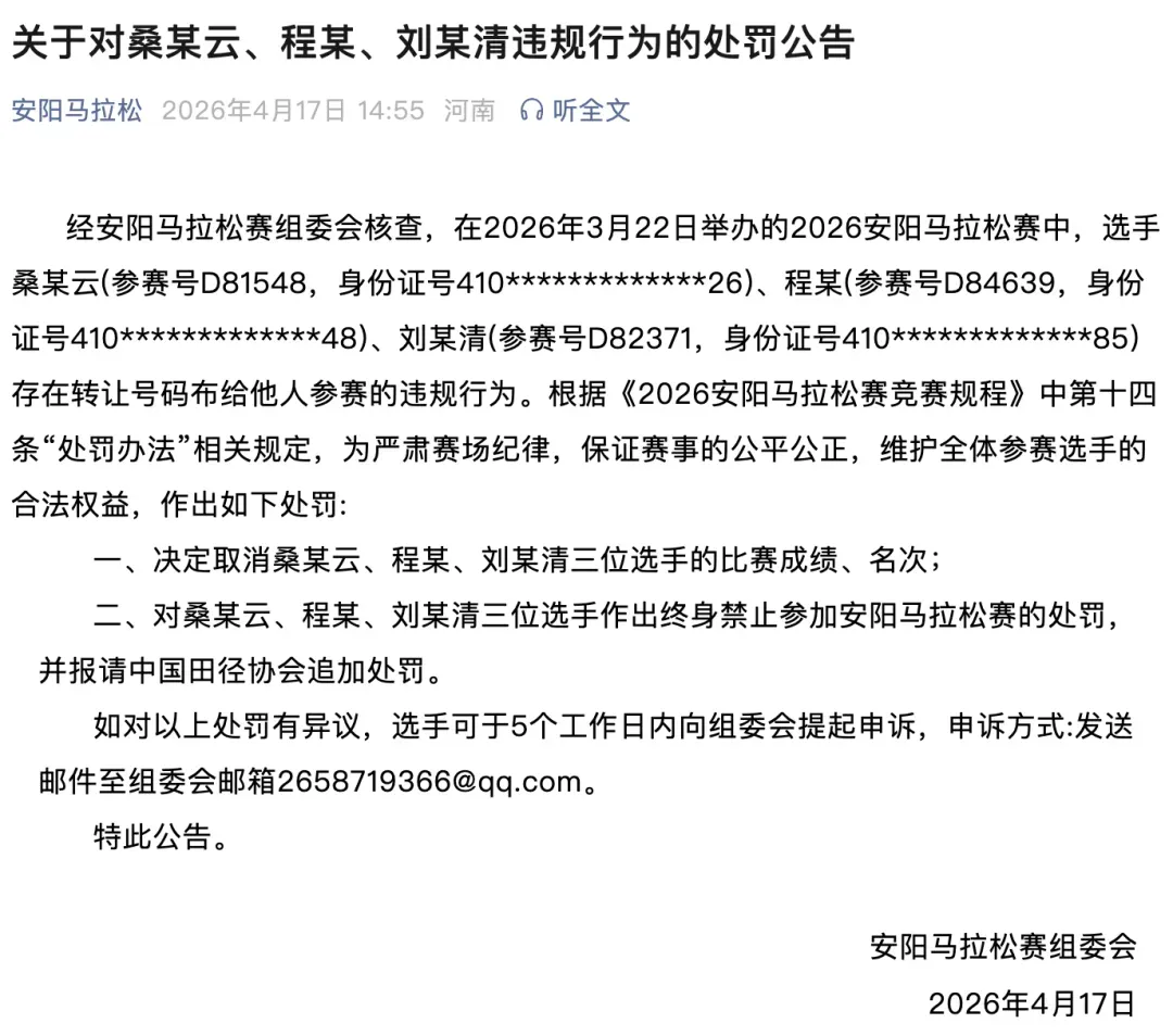
刚刚,“安阳马拉松”官方账号发布《关于对桑某云、程某、刘某清违规行为的处罚公告》提到:
选手桑某云(参赛号D81548,身份证号410*************26)、程某(参赛号D84639,身份证号410*************48)、刘某清(参赛号D82371,身份证号410*************85)存在转让号码布给他人参赛的违规行为。作出如下处罚:
一、决定取消桑某云、程某、刘某清三位选手的比赛成绩、名次;
二、对桑某云、程某、刘某清三位选手作出终身禁止参加安阳马拉松赛的处罚,并报请中国田径协会追加处罚。

据了解,3月22日,河南安阳马拉松在安阳市文体中心鸣枪开跑。
4月14日,“安阳马拉松”公布了安阳市居民获奖名单后,有多名网友发文指出,半程马拉松女子项目安阳市居民第一名获奖者的号码牌在比赛中是佩戴在一名男子胸前,存在替跑行为。

组委会公布的获奖名单显示,第一名获奖者为桑某某,号码D81548,成绩为1小时29分05秒。多位网友发布的现场比赛图片显示,D81548号码布佩戴在了一名男子的胸前。

纵览新闻消息,4月17日上午,记者联系了安阳马拉松主办单位之一的安阳市文化广电体育旅游局,群体科相关负责人表示,涉事选手确实存在替跑行为,将取消成绩,作出处罚。
据介绍,2026安阳马拉松赛是2026年河南省首场大型马拉松赛事,有2.6万名跑者参加,级别为中国田径协会认证的A1类赛事,设马拉松(42.195公里)、半程马拉松(21.0975公里)两个项目。
此前,安阳马拉松组委会公布了各个组别的奖励办法,女子半程马拉松安阳市民奖第一名获得者奖金是1000元。
剪辑:陈文焕
免费配资炒股提示:文章来自网络,不代表本站观点。